EN
×
热词:
EN
点击进入
当前位置:
首页
>
专题专栏
>
核安全守护美好生活
>
核安全热点每月一题
>
2025年12月
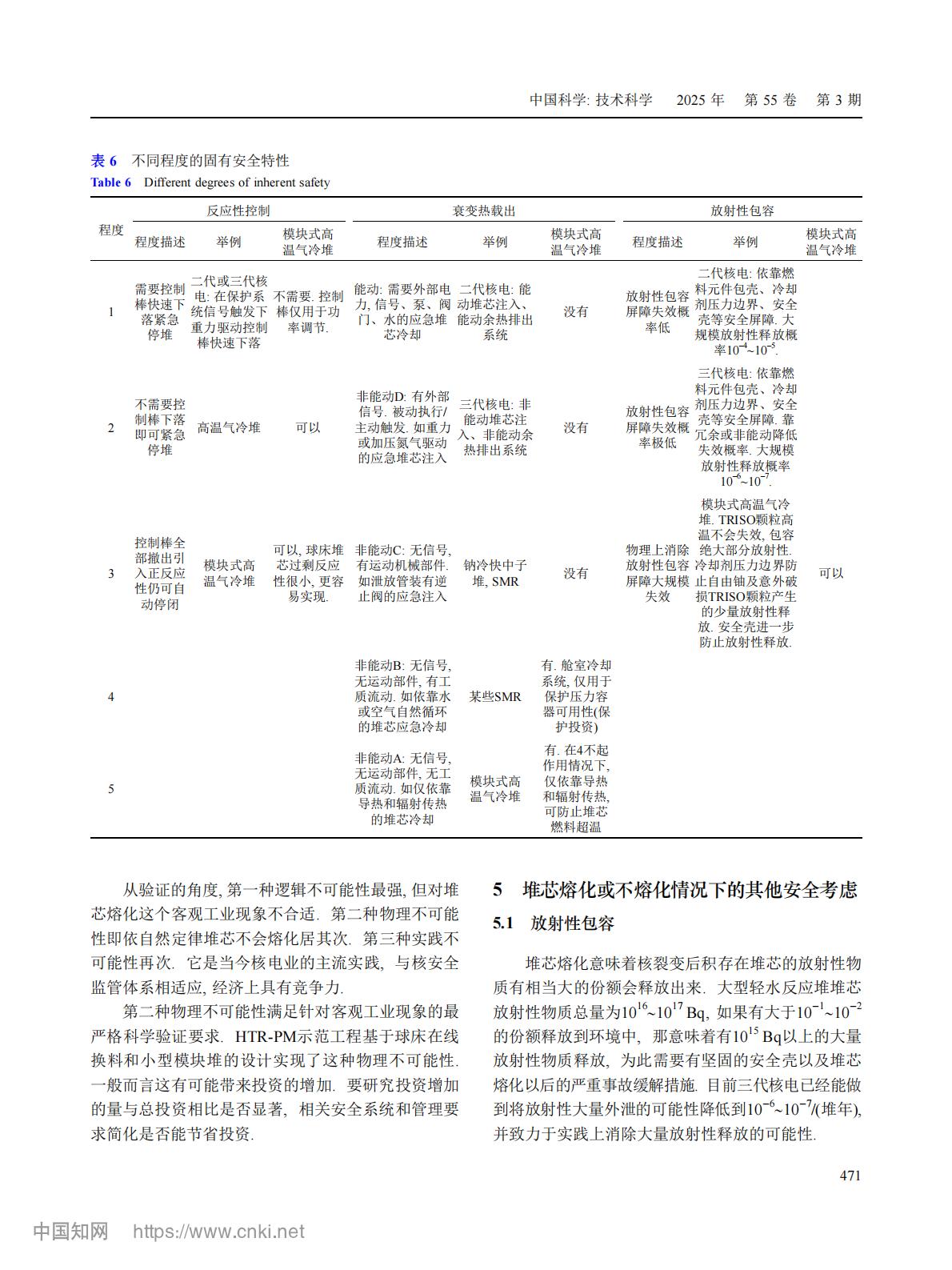
球床模块式高温气冷堆——依自然定律堆芯不会熔化安全特性研究
2025-12-30
来源:《中国科学》杂志
分享到:
[打印]
字号:
[大]
[中]
[小]