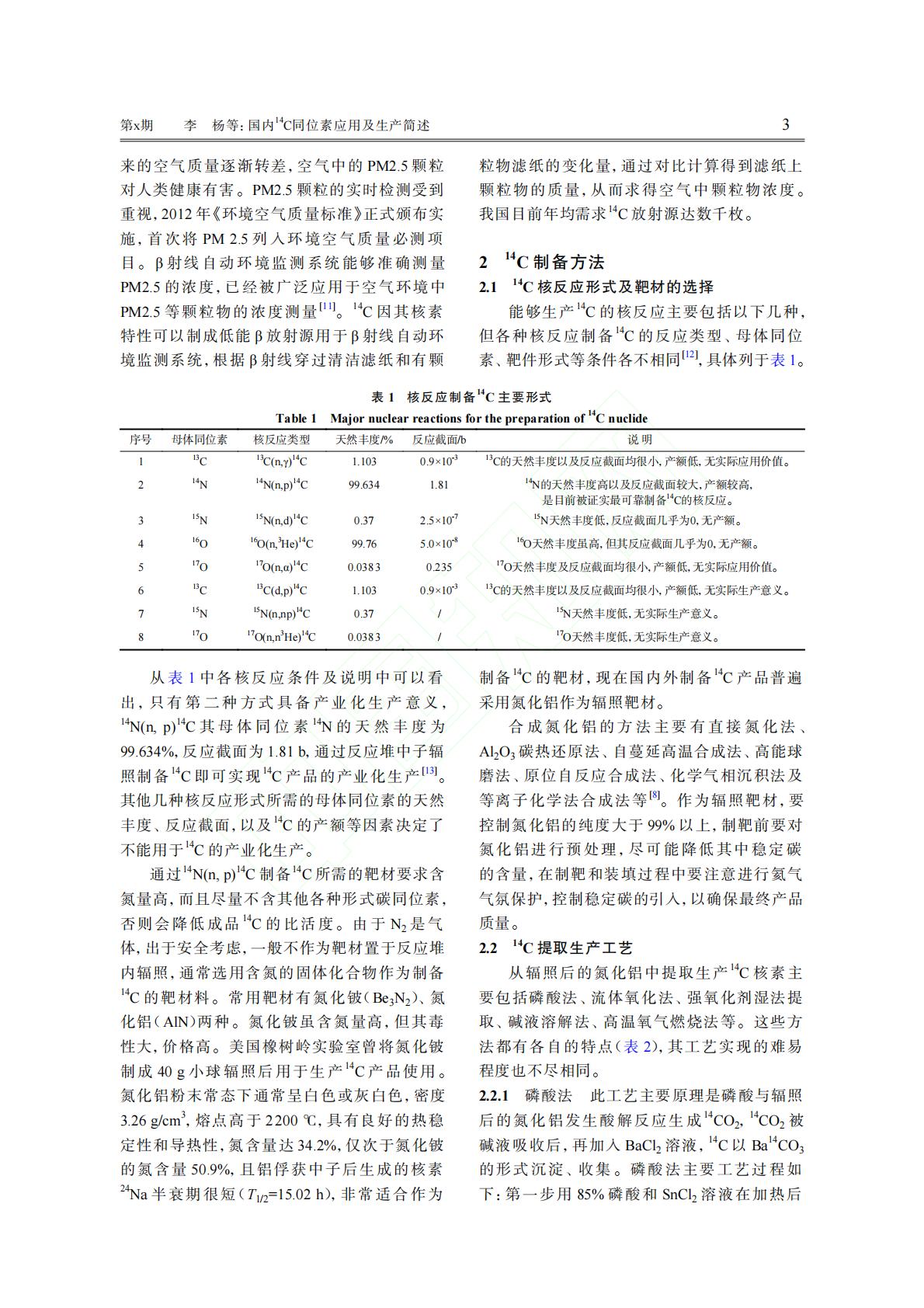
EN
×
热词:
EN
点击进入
当前位置:
首页
>
专题专栏
>
核安全守护美好生活
>
核安全热点每月一题
>
2025年01月
国内14C 同位素应用及生产简述
2025-01-25
分享到:
[打印]
字号:
[大]
[中]
[小]